|
|
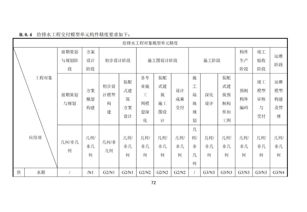
福建省住建厅关于加快推动建筑信息模型(BIM)全过程应用的通知发表时间:2026-01-04 22:09 ![]() 各设区市住建局、平潭综合实验区交建局,各有关单位: 为贯彻落实中共中央办公厅、国务院办公厅《关于推进新型城市基础设施建设打造韧性城市的意见》《关于推动城市高质量发展的意见》、住房城乡建设部《“数字住建”建设整体布局规划》及我省数字化赋能工作部署,加快提升建筑业工业化、数字化、智能化水平,现就深化建筑信息模型(BIM)全过程应用通知如下: 一、推行BIM“一模到底”,深化全周期应用 (一)扩大BIM应用项目范围。加大BIM技术在数字报建、三维图审、智能建造、竣工验收、数字交付等关键环节应用力度。自2026年起,全省新立项的政府投资或政府投资为主的公共建筑项目(包括大型公共建筑、二星级及以上绿色建筑、装配式建筑、采用工程总承包模式的房屋建筑项目等)应当应用BIM技术。鼓励供水及污水设施、城市桥梁、综合管廊、轨道交通等市政基础设施项目及其他民用建筑积极应用BIM技术。 (二)规范项目前期管理。实施BIM技术应用的项目,建设单位在组织编制项目概算时,应在工程建设其他费用中单独列支BIM技术服务费。鼓励工程总承包、全过程咨询的项目采用BIM技术“总承包”方式,委托专业团队提供服务,确保BIM模型在设计、施工、运维各阶段实现“一模到底”的数据连贯传递。对于应用BIM技术的项目,鼓励建设单位在招标文件中明确BIM技术应用要求,将其作为评标因素之一,在合同中明确BIM模型交付精度及数据标准,并将BIM成果质量与工程进度款支付挂钩。 (三)推动BIM正向设计与智能辅助审查。加强BIM技术在方案设计、施工图设计、深化设计中应用,推进基于BIM的设计信息交付与使用。稳步实施施工图BIM审查,审查机构在出具施工图审查合格书、报告书时,同步出具BIM模型设计质量审查报告。深化人工智能与BIM融合运用,拓展施工图审查系统BIM模型接收、智能化辅助审查功能,探索人工智能大模型在智能辅助报审、智能导办、构件参数校核、强制性条文符合性分析等场景应用,推动施工图审查从“人工经验”向“数据智能”转型。 (四)推动BIM与智慧工地深度融合。加强BIM与智慧工地管理系统协同应用,发挥BIM模型作为数字底座的支撑作用,实现与人员、设备、质量安全、物料等子系统的数据融合与联动,构建集成化数字管控体系。深化BIM在施工策划、过程管控与竣工交付中的应用,重点推进基于BIM的施工下料、模拟仿真、进度管理、管线综合、方案优化与数字交付。探索“BIM+AI”“BIM+VR/AR”“BIM+数字孪生”等新技术融合应用,拓展其在安全智能预警、培训交底、方案评审、预测性维护等场景的价值。 (五)加强BIM成果验收与归档管理。推动以运维为导向的工程数字交付模式,建设单位应组织BIM应用成果专项验收,确保竣工BIM模型与实体工程一致。各地住建部门应推动BIM成果等电子数据归集至当地城建档案馆,并在城市信息模型(CIM)平台上实现数据的汇聚与应用。 (六)拓展项目运维阶段BIM应用。建设单位和运维管理单位应充分利用已建立的BIM竣工模型,以此为基础持续优化和升级为精细化运维模型,并积极推动在建筑空间规划与动态管理、资产全生命周期管理与追踪、设备设施的运行监控与智能维护、安防应急响应、数字家庭系统和智慧社区服务等实际管理场景的落地实施。 二、完善支撑体系,夯实发展基础 (七)强化科技创新引领。开展BIM数据接口、交换标准及评价体系研究,制定完善适合我省的BIM数据交换、模型交付与审查标准,促进全环节数据共享。加快行业人工智能基础设施建设,充分利用BIM数据与工程档案资源,支持企业、高校、科研院所开展建筑行业垂直模型产学研用攻关。支持BIM软件关键技术研究,推广应用自主知识产权的BIM软件,逐步提升自主可控BIM软件应用比例。 (八)加大政策激励力度。对BIM技术应用成效显著的项目,优先推荐申报优质工程、工法及科技计划项目。鼓励将成熟技术申报地方标准。鼓励各地设立BIM技术应用专项基金,对优秀项目和企业给予补助。 (九)健全人才评价体系。工程技术人员从事BIM相关专业岗位的,可依据闽建人〔2023〕16号文规定申报勘察设计、工程施工、工程管理等类别的专业职称。加强从业人员继续教育,在注册人员培训中增加BIM课程。鼓励行业协会组织开展BIM职业技能培训和竞赛,营造创先争优氛围。 (十)筑牢信息安全防线。建设、设计、施工、运维等单位应采用技术防护措施,加强BIM数据安全管理,确保建筑模型各类数据使用符合国家保密要求,保障信息安全。 三、加强组织实施 各级住建部门要加强宣传引导,提升各方主体对BIM技术的认知与应用能力,结合智能建造等试点加大BIM“一模到底”推广力度,挖掘BIM在工程建设、房屋安全、城市管理等领域的应用价值,及时总结可复制、可推广的经验模式。省住建厅将定期推介各地优秀案例与创新做法。 福建省住房和城乡建设厅2025年12月23日 ![]() ![]() ![]() ![]() ![]() ![]() ![]() ![]() ![]() ![]() ![]() ![]() ![]() ![]() ![]() ![]() ![]() ![]() ![]() ![]() ![]() ![]() ![]() ![]() ![]() ![]() ![]() ![]() ![]() ![]() ![]() ![]() ![]() ![]() ![]() ![]() ![]() ![]() ![]() ![]() ![]() ![]() ![]() ![]() ![]() ![]() ![]() ![]() ![]() ![]() ![]() ![]() ![]() ![]() ![]() ![]() ![]() ![]() ![]() ![]() ![]() ![]() ![]() ![]() ![]() ![]() ![]() ![]() ![]() ![]() ![]() ![]() ![]() ![]() ![]() ![]() ![]() ![]() ![]() ![]() ![]() ![]() ![]() ![]() ![]() ![]() ![]() ![]() ![]() ![]() ![]() ![]() ![]() ![]() ![]() ![]() ![]() ![]() ![]() ![]() |